SDK 5 Quickstart guide
Quickstart Guide
This guide will help you to integrate AdvertySDK to your engine
Choose your installation method:
-
Import the Adverty Unity SDK package via the Unity Package Manager.
-
In the Package Manager window, click the “+” button and select “Install package from Git URL”.
-
Enter the following URL:
git@bitbucket.org:adverty/advertysdk-upm.gitthen click the “Install” button.
-
After the package is installed, open the “Samples” tab.
-
Import the Adverty sample assets.
Import the Adverty Unity SDK package using .unitypackage.-
Donwload latest SDK from logged-in state on Portal. Then import the .unitypackage file into your Unity project.
- Import it by dragging and dropping the .unitypackage file into your Unity project or using the contect menu Assests -> Import Package -> Custom Package. Samples are imported by selecting the Example folder in import settings.
-
In the Package Manager window, click the “+” button and select “Install package from Git URL”.
-
Add AdPlacement to your game scene. Note that this example requires a main camera on your scene.
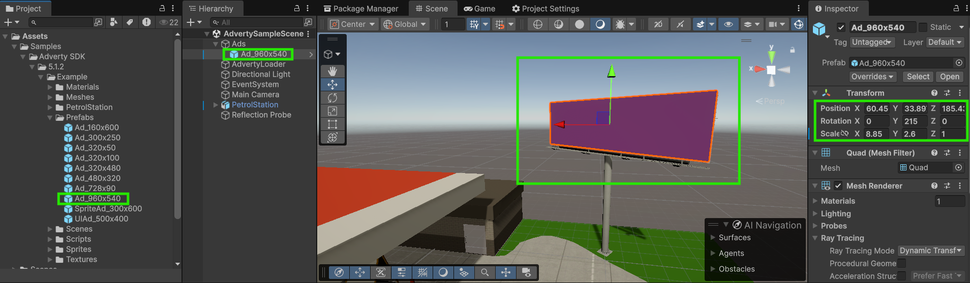
- In the Unity Project window, expand Adverty Unity SDK Samples and open the Prefabs folder.
- Select an appropriate prefab and add it to your scene. Note: the UIAd_500x400 prefab is designed for the Unity UI system and must be placed inside a Canvas.
- Adjust the transform values as needed. You can freely change the AdPlacement scale to fit your environment.
-
In the Unity Project window, expand Samples -> AdvertySDK -> Current version (in this example it is 5.2.0) -> Example -> Scripts, then add the AdvertySDKMultiSceneExample script to your scene.
In the Unity Project window, expand Adverty5 -> Example -> Scripts, then add the AdvertySDKMultiSceneExample script to your scene.
(In this example, an empty GameObject with the AdvertyLoader name is used.)
-
Open Project Settings and select the Adverty section.
Add the API/s key generated in the portal for the supported operating systems. You do not need a specific key for editor Adverty Unity SDK will use one of the supplied for mobile platforms. Enable
Sandbox Mode.
-
Start Play Mode in the Unity Editor.
The sandbox advertisement will be loaded into the AdPlacement.
-
The Unity Console will display helpful diagnostic logs.
- You are now ready for advanced Adverty Unity SDK setup.



